Contact

Integrated Progressive Design-Build

Kiwi FastPASS Approach

An integrated progressive design-build approach that delivers quality buildings faster by combining a pre-assembled team, standardized designs, and repeatable components. Built around the Kiwi Precast System, FastPASS aligns concept design, proforma feasibility, value engineering, modular manufacturing, and construction into one coordinated process.

Prefabricated. Accelerated. Single-Source

The future is prefabricated

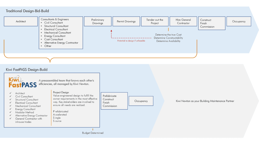
What is Kiwi FastPASS

Kiwi FastPASS is Kiwi Newton’s integrated progressive design-build approach for delivering projects with greater speed, clarity, and coordination. It brings together a pre-assembled team, standardized processes, standardized designs, and single-source leadership so planning, design, prefabrication, and construction move forward as one aligned process.

FastPASS is the approach, and the Kiwi Precast System is the modular building system it uses. This allows projects to be designed from the outset for prefabrication, helping reduce redesign, improve budget and schedule confidence, and deliver durable, high-performance buildings that can be repeated and scaled more efficiently.

Single Source Solution

more than modular

it's a methodology

While the modular components are an important part of our solution, it is only one part. In order to truly increase construction productivity, the whole delivery process must be integrated.

Kiwi FastPASS is an “Integrated Design & Delivery” approach. Other modular solutions are trying to solve one problem in a whole interconnected web of inefficiencies. We are addressing the whole equation; a single-source solution for planning, developing, designing, building and maintaining.

Kiwi FastPASS

Advantages

standardization that enables unique buildings

A true modular system is a full project delivery methodology that leverages process standardization in planning, design, manufacturing and construction.

By integrating these processes, Kiwi FastPASS brings the “economies of scale” seen in the automotive and manufacturing industries into building construction. With our deep experience in construction, we’ve developed streamlined, modular systems that deliver optimal building performance, faster construction times, and superior energy efficiency.

Standardization

Standardization creates more than manufacturing efficiency

It enables standardization across the entire process

When Kiwi standardizes components, it also creates the conditions for standardized design logic, repeatable DfMA decisions, stable supply chains, bulk purchasing, inventory planning, consistent shipping and assembly methods, and future drag-and-drop project configuration.

In other words, standardization does not just help us build faster. It helps us design, price, coordinate, and deliver projects with greater consistency and control.

This is similar in principle to how IKEA uses standard components across multiple product lines, enabling repeatable connection details, efficient assembly methods, streamlined manufacturing, and products that are designed to work together within a common system.

Placeholder for calc

Think like an automotive company

D.f.M.A.

design for manufacturing & assembly

Taking inspiration from the automotive industry, Kiwi FastPASS follows a similar approach by bringing the entire team in-house.

Automotive manufacturers have adopted a strategy of vertical integration, allowing their teams to work closely with one another to manage design, engineering, manufacturing, and delivery, thus ensuring optimal efficiency in both cost and functionality.

This methodology is called Design for Manufacturing and Assembly (DfMA).

DfMA is a product design methodology which considers manufacturing parameters and assembly procedures during the design stage to reduce total time and cost of delivering the product.

Kiwi FastPASS is the DfMA for Construction.

Kiwi FastPASS

How Does it Work?

a preassembled team that knows each other's efficiencies

Path 1: Custom Project Start
The owner brings the site, financing, and planning team, then engages Kiwi Newton early. The Kiwi FastPASS team quickly advances concept design, feasibility, and value engineering before moving the project through approvals, permit development, fabrication, construction, finishing, commissioning, and occupancy.

Path 2: Catalog-Based Start
Coming soon, owners will be able to begin with the Kiwi FastPASS catalog, and eventually a digital portal, using predesigned floor layouts and unit configurations to shape a project more efficiently. Since these options have already been developed through value engineering and DfMA, the Kiwi FastPASS team can implement them faster and advance the project more efficiently through approvals, permit development, fabrication, construction, finishing, commissioning, and occupancy.

How a Full Project Comes Together

Owner Side

Land, financing, planning, and development vision

Kiwi FastPASS Team

Integrated, progressive design-build delivery team, standardized designs, modular prefabrication of the Kiwi Precast System, and construction

Operations

The owner or building operator manages the completed asset, with Kiwi support for key system maintenance

Kiwi FastPASS Use Cases

From multi-unit residential to institutional and hospitality projects, Kiwi FastPASS is best suited to buildings that benefit from repeatable layouts, early design coordination, and prefabricated delivery. The result is a more scalable project path with faster iteration, better integration, and greater delivery confidence.

  • Multi-Unit Residential Buildings
  • Purpose-Built Rentals
  • Affordable Housing
  • Condominiums
  • Net-Zero Buildings
  • Student Residences
  • Senior Residences
  • Retirement Homes
  • Office Buildings
  • Storage Buildings
  • Healthcare & Hospital 
  • Hotels & Hospitality
  • School Buildings
  • Defence Housing
  • High-Rise Residential 
  • Mid-Rise Residential
  • Low-Rise Residential
  • Parking Structures

Kiwi FastPASS FAQs

Kiwi FastPASS is Kiwi Newton’s integrated progressive design-build approach for delivering buildings faster and with greater certainty.

It brings together a pre-assembled team, standardized design logic, early feasibility work, value engineering, and repeatable prefabricated delivery into one coordinated process.

To learn more about how Kiwi works as an integrated partner, visit Design-Build Construction and Working with Kiwi.

Kiwi FastPASS is the approach.

The Kiwi Precast System is the prefabricated building system used within that approach.

FastPASS defines how the project is planned, coordinated, value-engineered, and delivered, while the Kiwi Precast System provides the repeatable structural and enclosure platform that supports that delivery model.

You can also explore Precast Concrete Manufacturing and Automation & Prefabrication for more background.

No. Standardization creates a repeatable foundation, but it does not mean every building looks the same.

Standardized components, layouts, and connection logic make it possible to design more efficiently while still achieving project-specific layouts, façades, performance targets, and architectural outcomes.

See how this works within the Kiwi Precast System, and explore related performance topics on Net-Zero Buildings.

FastPASS aligns design, approvals, prefabrication, and construction as one coordinated process instead of a series of disconnected handoffs.

With the right early inputs, the team can move more quickly from concept to permit-ready design and then into manufacturing, site work, assembly, finishing, and occupancy.

To learn more about the manufacturing side, visit Automation & Prefabrication and Precast Concrete Manufacturing.

That is the long-term direction.

The goal is to develop a catalog of predesigned unit types, floor layouts, and repeatable building configurations that can help owners move through early planning more quickly.

Over time, this can evolve into a more interactive digital workflow.

In the meantime, you can explore Kiwi’s broader capabilities through Resources and Projects.

Yes.

While the owner or operator manages the completed asset, Kiwi can support maintenance of key system elements and building infrastructure.

This helps extend the value of an integrated delivery model beyond construction alone.

To learn more, visit Building Maintenance & BAS or Contact the Kiwi team.

Traditional delivery often separates design, pricing, and construction into different stages and teams, which can create delays, redesign, and coordination gaps.

Kiwi FastPASS brings the key players together early so concept design, value engineering, feasibility, prefabrication, and construction planning can move forward in a more integrated way.

You can compare approaches on Design-Build Construction and in Mitigating Construction Delays: The Power of Design-Build and Prefabrication.

The Kiwi FastPASS process typically begins when the owner or developer brings forward the key front-end inputs, including the site, financing, planning team, and project vision.

From there, Kiwi engages early and leads a coordinated process through concept design, pro forma feasibility, value engineering, and DfMA-informed development.

Once the project direction is aligned, the team advances through site plan approvals, building permit development, prefabrication planning, manufacturing, construction, finishing, commissioning, and occupancy.

For a more detailed step-by-step overview of how Kiwi works with owners and project teams, visit Working with Kiwi.

Modular Solutions

Having a long history in construction combined with value engineering for the manufacturing industry, Kiwi Newton is a leader in modular and prefabricated construction methods.

Kiwi Precast System

Multi-unit Residential, Commercial, Institutional

Kiwi CarPark System

Parking Structures, Parkades, Parking Garages

Kiwi Bridge System

Vehicle Bridges, Pedestrian Bridges

Hybrid Approach

Flexible design for modular construction

Kiwi Precast Homes

Predesigned homes built for durability

Kiwi FastPASS Approach

Standardized process for Kiwi Modular Solutions

Modular Precast Construction

Prefabricated

Kiwi Newton manufactures the components of the Kiwi Precast System in our precast manufacturing facility.

We utilize automation for precision, quality and risk mitigation. When we design, manufacture and build our projects we have the ability to adapt and react to any changes quickly and effectively.

Kiwi Newton

Experience

Precast for Design-Build Construction

Kiwi Newton has been a General Contractor since 1994. With an extensive portfolio of projects, Kiwi Newton has experience solving the many different challenges that can occur during a project.

Kiwi Newton has production facilities for steel fabrication and precast concrete manufacturing allowing for vertical integration of supply chain and better project control.

est. 1994

Have a Project to Discuss?

Do you have a project that could benefit from the Kiwi FastPASS Approach?

Connect with Us

Contact

Sales Inquiries: 
Form: Inquiry Form
Phone:  226-741-0336

General Phone:  
Phone: 519-822-5281
Fax:      519-822-6159
Email:   Email

Canada
41 Massey Road
Guelph Ontario, N1H 7M6

USA
2169 Hendersonville Rd
Arden, NC 28704

Phone: 519-822-5281
Fax:     519-822-6159

Phone: 519-822-5281
Fax:     519-822-6159

Inquiries

More information will be requested in the next step.
By submitting this form you agree to be contacted by the company.

Explore more

News & Articles

Table of Contents

Contact Us

Inquiries

More information will be requested in the next step.
By submitting this form you agree to be contacted by the company.

Search our Site